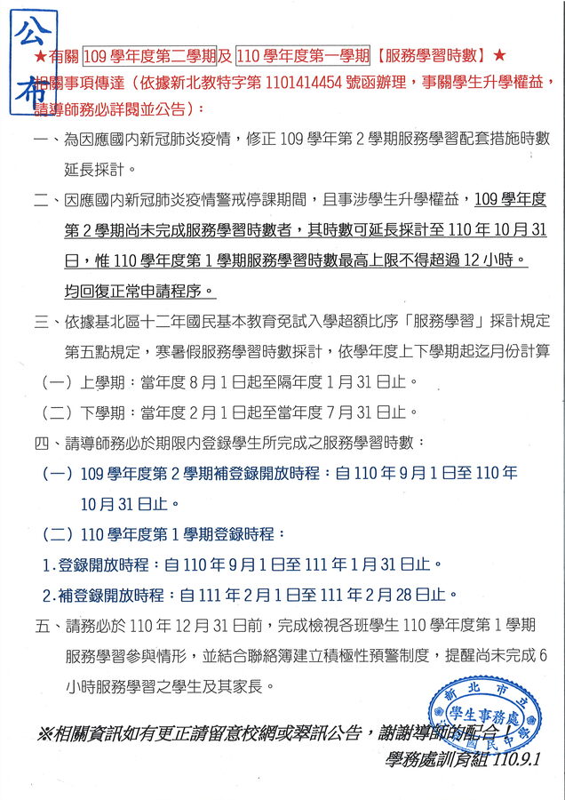
★有關109學年度第二學期及110學年度第一學期【服務學習時數】★ 相關事項傳達,事關學生升學權益, 請見內文說明!
★110學年度基北區免試入學服務學習時數採計期程為108學年度上學期至110學年度上學期(依學年度上下學期起迄月份計算,上學期為當年度8月1日至隔年度1月31日,下學期為當年度2月1日至7月31日),七上至九上連續5學期選3學期,每學期完成6小時,可得5分,上限15分。
注意:請九年級同學請務必留意個人時數及相關期程,以免影響自身權益!!
★請各位同學留意自己之服務時數。如需參加校外服務學習,務必於活動前一週填妥申請表及家長同意書,並送至學務處訓育組,以完成申請手續。申請表可至本校校網【服務學習宣導專區】下載列印或至訓育組領取。
★相關資訊也可至新北市十二年國民基本教育資訊網:https://se.ntpc.edu.tw/12basic/News/Newslist 最新消息查詢。
注意:請九年級同學請務必留意個人時數及相關期程,以免影響自身權益!!
★請各位同學留意自己之服務時數。如需參加校外服務學習,務必於活動前一週填妥申請表及家長同意書,並送至學務處訓育組,以完成申請手續。申請表可至本校校網【服務學習宣導專區】下載列印或至訓育組領取。
★相關資訊也可至新北市十二年國民基本教育資訊網:https://se.ntpc.edu.tw/12basic/News/Newslist 最新消息查詢。
